Mind Mapping Playful Literacies

This blog is about me as a learner. Last week, I viewed a webinar led by Diane Kashin on mind mapping. I am also currently mid-way through a 4-week course on playful literacies facilitated by Jo Fahey. I was struck by what I was learning, how I was learning and the role of the facilitator. 

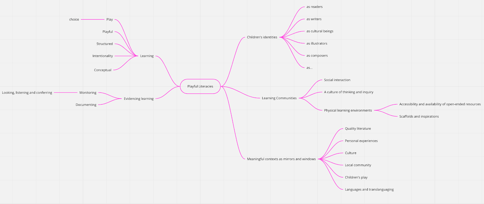
Diane described mind maps as documents that make learning visible. Before using mind maps as pedagogical documentation, I wanted to play with mind mapping myself and decided to map the big ideas of the playful literacies course. I used Miro, a free online platform, to map the big ideas. The structure of a mind map allowed me to identify, reflect on and refine the big ideas themselves and the connections I was making. 


There is a great flexibility to this tool and I look forward to making new connections and adding to the mind map in the next two weeks. I also plan to use mind mapping using visuals with Kindergarten. I am also interested in playing with this way to plan responsively and meaningfully to children's interests, theories and wonderings. Diane gives us a possible sequence to follow:


Doing this, Diane encourages us to go below the surface and to find the "burning learning" question. The playful literacies course has me curious about how phonology might best be embedded within the big ideas in the mind map such as meaningful contexts, being playful, supportive learning communities and how we help children see themselves as readers and writers. 

Looking back at the mind map, it is also striking that while it was developed about playful literacies for children, many of these big ideas apply to me as a learner in the webinar and workshop. These have given me a chance to further develop my own identity as a reflective practitioner. In both, I am part of a learning community and all learning experiences are framed around meaningful contexts. The focus has truly been on learning and I am actively involved in monitoring and documenting my learning. 

Focusing now on Playful Literacies as it has been a longer experience of learning, I started to think about the qualities of a successful facilitator of learning. (Diane showed many of these in just one webinar, too!)

- knowledgeable and experienced

- generosity and openness in sharing resources, ideas, experiences and perspectives

- curiosity to broaden own learning and constantly seek new ways of thinking

- honesty 

- recognition and responsiveness to students who want to learn

- timely, specific and relevant feedback and feed-forward to deepen learning

- connecting with learners in different ways (Zoom, forums, email)

- powerful questioning to provoke deep thinking and explore multiple beliefs

- use of a range of quality sources to spark interest and facilitate discussion (videos, visuals, articles, quotes, weblinks and video footage of real classrooms)

Reflection Questions

What is your "burning learning" question?

How might you act on this curiosity and engage in the learning process to deepen your understanding?

Critiquing the list of qualities to facilitate learning above, which ones do you connect with most strongly in your own practice? Which qualities would you add?

Comments

Popular posts from this blog

Mixed Emotions (3 and 4 year olds)

Playing with Play and Thinking Playfully about Playful Learning

Mathematical Thinking in Kindergarten